Instance Verification Kit (IVK)

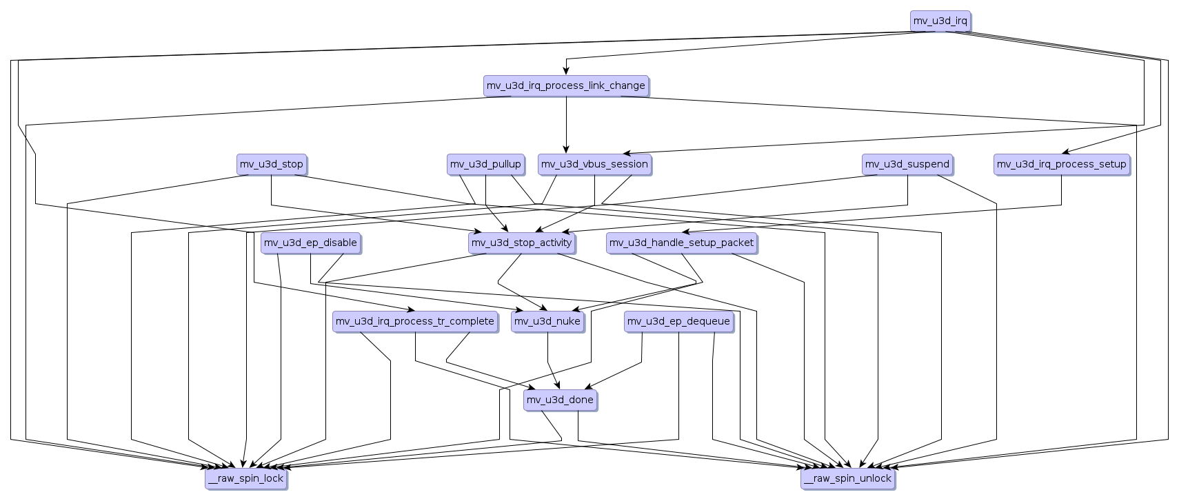
spin lock @ [16414+37+/linux-3.19-rc1/drivers/usb/gadget/udc/mv_u3d_core.c]
Instance Signature: lock

The Matching Pair Graph:


Function Name
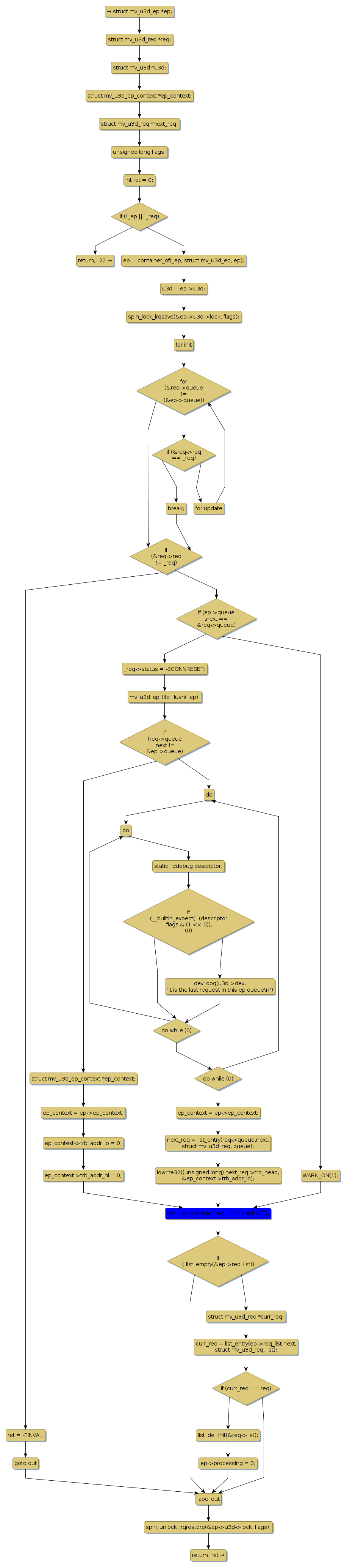
Control Flow Graph (CFG)
Events Flow Graph (EFG)
Source Correspondence
mv_u3d_done [5140+11+/linux-3.19-rc1/drivers/usb/gadget/udc/mv_u3d_core.c]
mv_u3d_ep_dequeue [21746+17+/linux-3.19-rc1/drivers/usb/gadget/udc/mv_u3d_core.c]
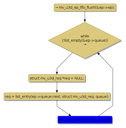
mv_u3d_ep_disable [15962+17+/linux-3.19-rc1/drivers/usb/gadget/udc/mv_u3d_core.c]
mv_u3d_handle_setup_packet [37950+26+/linux-3.19-rc1/drivers/usb/gadget/udc/mv_u3d_core.c]
mv_u3d_irq [42040+10+/linux-3.19-rc1/drivers/usb/gadget/udc/mv_u3d_core.c]
mv_u3d_irq_process_link_change [35290+30+/linux-3.19-rc1/drivers/usb/gadget/udc/mv_u3d_core.c]
mv_u3d_irq_process_setup [40037+24+/linux-3.19-rc1/drivers/usb/gadget/udc/mv_u3d_core.c]
mv_u3d_irq_process_tr_complete [40482+30+/linux-3.19-rc1/drivers/usb/gadget/udc/mv_u3d_core.c]
mv_u3d_nuke [34407+11+/linux-3.19-rc1/drivers/usb/gadget/udc/mv_u3d_core.c]
mv_u3d_pullup [30421+13+/linux-3.19-rc1/drivers/usb/gadget/udc/mv_u3d_core.c]
mv_u3d_stop [31971+11+/linux-3.19-rc1/drivers/usb/gadget/udc/mv_u3d_core.c]
mv_u3d_stop_activity [34725+20+/linux-3.19-rc1/drivers/usb/gadget/udc/mv_u3d_core.c]
mv_u3d_suspend [49910+14+/linux-3.19-rc1/drivers/usb/gadget/udc/mv_u3d_core.c]
mv_u3d_vbus_session [28772+19+/linux-3.19-rc1/drivers/usb/gadget/udc/mv_u3d_core.c]